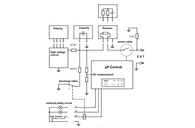
Имитатор электростатических разрядов Schlölder SESD 2910 фирмы Schlölder предназначен для испытаний на восприимчивость и устойчивость к электростатическому полю. Моделирует электростатический разряд в соответствие со стандартом МЭК 61000-4-2, ГОСТ 30804.4.2-2013. Генератор может быть использован для проверки электрических детонаторов в автомобильной промышленности — например, для проверки подушек безопасности. Подходит для измерений по EN 13763-13, VG 95378-11 и автомобильным стандартам.
Технические характеристики:
Испытательное напряжение: 1кВ — 30кВ
Полярность выходного напряжения: положительная и отрицательная
Частота повторения импульсов разряда: 1 / 5 / 10 / 30 сек. при контактном / через реле разряде
Установка количества разрядных импульсов: 1 — 9990
Цепь защиты: выход для подключения аварийного выключателя и ламп предупреждения (зеленая/красная). Разряд напряжения через 50 мс в случае отключения цепи защиты.
Питание: 230 В АС, 50 Гц, 3 А
Габариты (Ш х В х Г) 342×265×380 мм (без ручки для переноски)
Вес около 20 кг.
Функциональные особенности:
Соответствие EN 13763-13 — Взрывчатые вещества для гражданского использования — детонаторы и реле — Часть 13: Определение сопротивления электрических детонаторов к электростатическому разряду
Испытательное напряжение 30кВ
Модули конденсаторов 150пФ — 5000пФ
Модули резисторов 0.5Ом — 5000Ом
Последовательный интерфейс для связи с ПК
Стандарты измерений
МЭК 61000-4-2
ГОСТ 30804.4.2-2013
EN 13763-13
VG 95378-11
Запросить в один клик
Заказать звонок
Запрос оборудования на тестирование
?>
Сайт использует файлы cookie, обрабатываемые вашим браузером. Подробнее об этом вы можете узнать в Политике cookie.